
Many decision-making and problem-solving tasks are too complex to be understood quantitatively, however, people succeed by using knowledge that is imprecise rather than precise. Fuzzy set theory, originally introduced by Lotfi Zadeh in the 1960’s resembles human reasoning in its use of approximate information and uncertainty to generate decisions. It was specifically designed to mathematically represent uncertainty and vagueness and provide formalized tools for dealing with the imprecision intrinsic to many problems. By contrast, traditional computing demands precision down to each bit. Since knowledge can be expressed in a more natural manner by using fuzzy sets, many engineering and decision problems can be greatly simplified. Fuzzy rules have the following form:
If A then B
For example: if “Frequency is Low” then “Increase Thickness”.
Clearly, the more complex a system is, the more rules it requires (this is linked to granularity of data and required level of detail).
Fuzzy set theory implements classes or groupings of data with boundaries that are not sharply defined (i.e., fuzzy). Any methodology or theory implementing “crisp” definitions such as classical set theory, arithmetic, and programming, may be “fuzzified” by generalizing the concept of a crisp set to a fuzzy set with blurred boundaries. The benefit of extending crisp theory and analysis methods to fuzzy techniques is the strength in solving real-world problems, which inevitably entail some degree of imprecision and noise in the variables and parameters measured and processed for the application. Accordingly, linguistic variables are a critical aspect of some fuzzy logic applications, where general terms such a “large,” “medium,” and “small” are each used to capture a range of numerical values. While similar to conventional quantization, fuzzy logic allows these stratified sets to overlap (e.g., a 85 kilogram man may be classified in both the “large” and “medium” categories, with varying degrees of belonging or membership to each group). Fuzzy set theory encompasses fuzzy logic, fuzzy arithmetic, fuzzy mathematical programming, fuzzy topology, fuzzy graph theory, and fuzzy data analysis, though the term fuzzy logic is often used to describe all of these.
Fuzzy logic emerged into the mainstream of information technology in the late 1980’s and early 1990’s. Fuzzy logic is a departure from classical Boolean logic in that it implements soft linguistic variables on a continuous range of truth values which allows intermediate values to be defined between conventional binary. It can often be considered a superset of Boolean or “crisp logic” in the way fuzzy set theory is a superset of conventional set theory. Since fuzzy logic can handle approximate information in a systematic way, it is ideal for controlling nonlinear systems and for modeling complex systems where an inexact model exists or systems where ambiguity or vagueness is common. A typical fuzzy system consists of a rule base, membership functions, and an inference procedure. Today, fuzzy logic is found in a variety of control applications including chemical process control, manufacturing, and in such consumer products as washing machines, video cameras, and automobiles.
Decision makers and policy proponents face serious difficulties when approaching significant, real-world systems. Such systems are usually composed of a number of dynamic concepts or actors which are interrelated in complex ways. Feedback propagates causal influences in complicated chains. Numerical data may be hard to come by or uncertain. Formulating a mathematical model may be difficult, costly, even impossible. Efforts to communicate an understanding of the system and propose policies must rely on natural language arguments in the absence of formal models. Fuzzy cognitive maps (FCM) are a qualitative alternative approach to dynamic systems.
Fuzzy cognitive maps were originally proposed as a means of explaining political decision making processes. They have been developed in the world of soft computing. FCMs combine the robust properties of fuzzy logic and neural networks. Variable concepts are represented by nodes in a directed graph. The graph’s edges are the casual influences between the concepts. The value of a node reflects the degree to which the concept is active in the system at a particular time. Once constructed, an FCM of a domain allows you to perform a qualitative simulation of the system and experiment with the model. The value of a node is a function of the sum of all incoming edges multiplied by the value of the originating concept at the immediately preceding state. In this respect, FCMs function like associative neural networks. The threshold function applied to the weighted sums can be fuzzy in nature. Moreover, concept values are expressed on a normalized range denoting a degree of activation rather than an exact quantitative value. These facts of FCMs are taken from the fundamentals of fuzzy logic. An excellent source for FCMs is Bart Kosko’s Fuzzy Engineering (Prentice-Hall, 1997). FCMs find many uses. Decision makers can quickly explore a model before committing resources to the construction of a formal, quantitative model. Policy proponents can publish a model of the system under discussion and illustrate their case with the simulation. Arguments and assumptions become explicit, shorn of ornamental rhetoric. A novel approach is the use of FCMs as a computationally inexpensive way to “program” the actors in a virtual world. Simulations involving human actors might combine FCMs with expert systems in order to model the soft, emotional aspect of human decision making as well as the formal, logical side. An innovative and original application of FCMs in the field of CAE has been pioneered by J. Marczyk in the late 1990s.
You construct an FCM for a system by representing each concept or actor in the system with a node. Next, draw edges from concepts to the concepts they influence. If a concept causes another, give the edge between them a weight greater than zero. The weight should reflect belief that the source promotes the target. If the concept inhibits the target concept, give the edge a negative weight. Typical FCMs have edge weights on the range [-1..1] and node values on the range [0..1], although some allow nodes values to range on the interval [-1..1]. Some FCMs are crisp; their concepts take on values in the set {0,1} (or {-1, 0, 1}). Others are fuzzy, allowing concepts to be activated over the continuous range.
Fuzzy cognitive maps can structure virtual worlds that change with time. An FCM links causal events, actors, values, goals, and trends in a fuzzy feedback dynamical system. A FCM lists the fuzzy rules or causal flow paths that relate events. It can guide actors in a virtual world as the actors move through a web of cause and effect and react to events and to other actors. Experts draw FCM causal pictures of the virtual world. They do not write down differential equations to change the virtual world. Trained Neural nets can also be used to generate FCMs. Complex FCMs can give virtual worlds with “new” or chaotic equilibrium behavior. Simple FCMs give virtual worlds with periodic behavior. They map input states to limit-cycle equilbria. An FCM limit cycle repeats a sequence of events or a chain of actions and responses. Limit cycles can control the steady-state rhythms and patterns in a virtual world, or an engineering system. In nested FCMs each causal concept can control its own FCM or fuzzy function approximator. This gives levels of fuzzy systems that can choose goals and causal webs as well as move objects and guide actors in the webs. FCM matrices sum to give a combined FCM virtual world for any number of knowledge sources. Adaptive FCMs change their fuzzy causal web as causal patterns change and as actors act and experts state their causal knowledge. Neural learning laws change the causal rules and the limit cycles. Actors learn new patterns and reinforce old ones. In complex FCMs the user can choose the dynamical structure of the virtual world from a spectrum that ranges from mildly to wildly nonlinear. An example of an FCM for a dolphin is illustrated below.
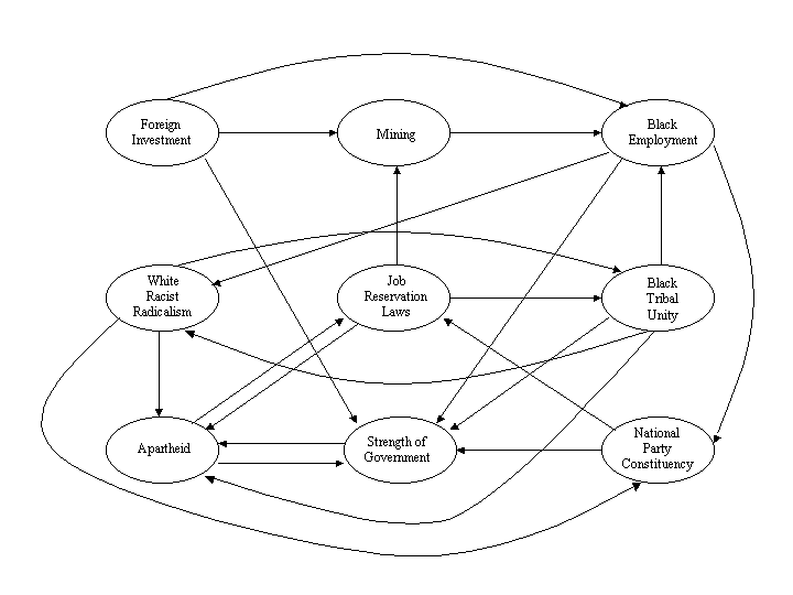
Example of Fuzzy Cognitive Map Analysis (from Kosko, 1993). The scope of this example is to illustrate how FCMs can be used towards knowledge extraction and decision making. The FCM depicted below comes from an article by the economist Walter Williams (South Africa is Changing, San Diego Union, Heritage Foundation Syndicate, August 1986).
In 1986 the US press were suggesting that the US disinvest in South Africa with the idea of weakening Botha’s government and, consequently, abolishing apartheid. Williams argued it was a bad idea. The above FCM was built by Kosko with the intention of verifying Williams’ point of view. Clearly, as the FCM itself shows, the scenario is complex since the simultaneous interaction of fuzzy concepts and components is involved. The test of the “disinvestments” hypothesis proceeds as follows. The FOREIGN INVESTMENT node is turned off. The FCM is then simulated on a computer until it reaches a condition of stability, i.e. a limit cycle equilibrium, or any other attractor-type condition. In the case in question, the FCM settles to a condition of a two-state-limit cycle. In one state two nodes remained on: WHITE RACIST RADICALISM and JOB PRESERVATION LAWS. The GOVERNMENT STRENGTH node was off. This means the government has fallen. In the other state, the nodes BLACK TRIBAL UNITY and APARTHEID remained on. This corresponds to a state of social chaos and racial war. In the case of foreign investment, the following nodes remain on: MINING, BLACK EMPLOYMENT, WHITE RACIST RADICALISM, STRENGTH OF GOVERNMENT and NATIONAL PARTY CONSTITUENCY. The nodes corresponding to APARTHEID and JOB PRESERVATION LAWS remain off.
This simple analysis shows that FCMs can support hypotheses (but not prove them) in that they help hidden patterns to emerge. These patterns constitute knowledge in a form that may be directly stored in a computer.
Other examples of FCMs.
Driving in bad weather.
Small Metabolic network
Supply and demand
Mexico city’s water availability
Complexity Maps – automatically generated FCMs.
Power Plant
Air Traffic Management









0 comments on “The Origins of Complexity Maps”